
- Home
- Our Organization Structure
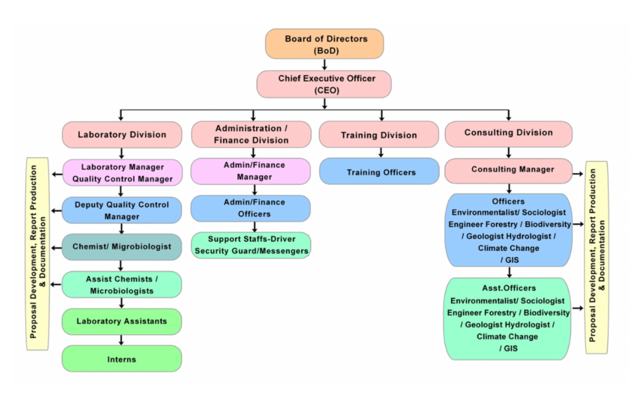
Our company organogram
Nepal Environmental and Scientific Services Pvt. Ltd. organogram provides a clear visual representation of the company's hierarchy and reporting relationships, helping employees and stakeholders understand who is responsible for what within the organization. Components of the Organogram include components of the leadership team, divisions, units and support functions. It reflects our commitment to transparency, collaboration, and efficiency in all aspects of our business operations.
The NESS organogram is a living document that will be regularly updated to reflect changes in the organization's structure.
